产品中心product
  • 通用电路
  • 交通工具电路
  • 电源管理电路
  • 电机驱动电路
  • 音箱类电路
  • 工业控制电路
  • 其他专用电路
  • 分立/功率器件
ICF CP7520杭州百隆电子有限公司 发布时间:2018-12-28   点击浏览:9406次

名称

ICF CP7520

功能

PC电源的专用PWM控制电路

应用

PWM电源模块

描述

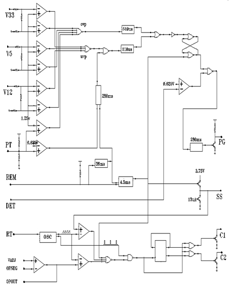
ICF CP7520是一款用于PC电源的PWM控制芯片,它包含过压保护,欠压保护,电源正常指示,远程开关控制等等。它可以最小化PC电源供给系统的外部开关元器件需求。过压保护(OPV)检测3.3V5V12V以及PT的输入电平过压状态。欠压保护(UVP)检测3.3V5V12V输入电平欠压状态。PG管脚指示电源电平是否正常。

特点

PWM控制模式

3.3V/5V/12V/PT过压保护

3.3V/5V/12V欠压保护

PG 信号280ms延迟时间

欠压保护280ms延迟时间

有软启动功能

框图

规格


电路型号

封装形式

ICF CP7520

DIP-16

料管装


Copyright © 2001-2019 杭州百隆电子有限公司 All Right Reserved
地址:杭州未来科技城文一西路1217号IT公园7号楼 电话:0571-85390556 邮箱:boon@boon.com.cn 浙ICP备05023951号